| Name | Last modified | Size | |
|---|---|---|---|
| Parent Directory | - | ||
| CHECKSUMS | 2021-11-21 14:45 | 1.8K | |
| Macrame-0.13.meta | 2017-02-02 17:19 | 901 | |
| Macrame-0.13.readme | 2017-02-01 21:36 | 477 | |
| Macrame-0.13.tar.gz | 2017-02-02 17:21 | 16K | |
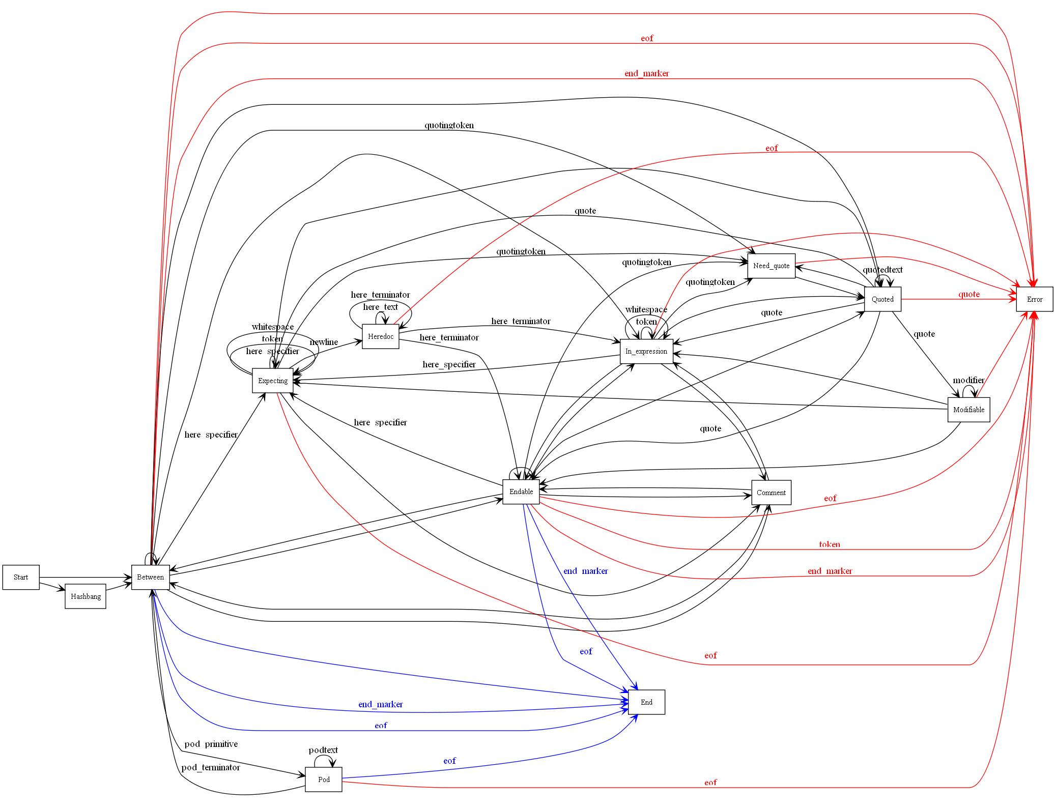
| PerlState.png | 2008-06-09 16:25 | 453K | |
| PerlStateMachine.pl | 2008-06-09 16:25 | 4.3K | |